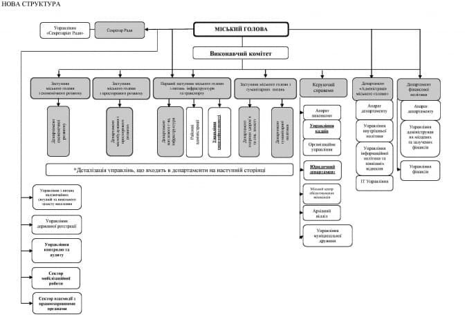
Відповідно до запропонованої нової структури, передбачається зменшення кількості працівників на понад 100 осіб та створення нових структурних одиниць – управління ОСББ, ІТ, енергоефективності, Інспекції архбудконтролю. Як зазначає керівник юридичного управління Гелена Пайонкевич, у новій структурі максимально враховано вимоги реальності, аби якнайширше забезпечити потреби мешканців міста.
1. Як розповів Олександр Кобзарев, директор Інституту міста, у новій структурі Львівської міської ради перший новий момент: будуть два окремі заступники міського голови, які відповідатимуть за розвиток.
«У європейській моделі основним моментом розвитку міста є архітектура. Тому, якщо подивитись на європейські структури, у Німеччині чи в Польщі, то завжди за розвиток міста відповідає заступник, якому підпорядковуються архітектурні, будівельні та інші підрозділи. Якщо дивитись на Північну Америку, США чи Канаду, у них під розвитком, у першу чергу, розуміється економічний розвиток. Ми вирішили скористатись перевагами обох моделей і ми вводимо двох заступників, які відповідатимуть за економічний та просторовий розвиток», – зазначив він.
2. Наступна велика зміна полягає у тому, що розділять департамент гуманітарної політики на дві частини – департамент охорони здоров’я і соціального захисту і департамент гуманітарної політики.
«На сьогоднішній день це найбільший за чисельністю департамент, який має зовсім різні напрямки роботи – охорона здоров’я, освіта, молодь, сім’я, спорт, соціальний захист, тощо. Якщо його розділити на два менші підрозділи, безперечно, покращиться його робота», – пояснив Кобзарев.
3. Перший заступник міського голови буде заступником з питань інфраструктури та транспорту. Він керуватиме відповідним департаментом, у нього у підпорядкуванні будуть районні адміністрації.
4. Крім того, з’явиться нове управління – управління енергоефективності, яке відповідатиме за ефективну роботу великих комунальних підприємств.
«На сьогоднішній день питання енергоефективності є надзвичайно важливим у всіх сферах. Найбільші виробники послуг у нас – це великі комунальні підприємства, від енергоефективності яких залежить, наскільки ефективно буде функціонувати все місто. Буде окреме управління, яке координуватиме роботу всіх цих підприємств», - сказав директор Інституту міста.
5. Є зміни в управлінні житлового господарства та ОСББ.
«Ми хочемо робити більший наголос, власне, на розвиток ОСББ. Бо це один з найголовніших напрямків розвитку міста», – додав Кобзарев.
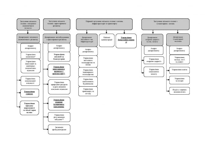
6. В департаменті економічного розвитку буде управління туризму, бо сьогодні туризм – це вже одна з галузей економіки міста. Буде також управління продажу та купівлі нерухомості, землі та прав на неї.
7. В департаменті містобудування та просторового розвитку також є новації. Сюди буде включено управління охорони історичного середовища.
«Наприклад, у місті Вроцлаві, де також багато історичної спадщини, нещодавно змінена структура і введено це управління в містобудівний та архітектурний блок. Одне з основних управлінь, що стосується просторового планування, буде управління просторового розвитку та архітектури. Це управління головного архітектора. На сьогоднішній день таке управління виконує багато контролюючих функцій, видачі містобудівних обмежень, тощо. Краще, коли ці функції розділити і створити управління регулювання забудови, з тим, щоб одні концентрувались на просторовому розвитку та плануванні, покращенні громадських просторів, плануванні розвитку інфраструктури, а інші – займались обмеженнями, видачею технічних завдань», – розповів директор Інституту міста.
8. В управління екології та благоустрою буде посада ландшафтного архітектора міста, щоб підсилити роль цього управління у формуванні зеленого простору міста.
9. На сьогодні частина підрозділів міської ради має своїх окремих юристів, частина не має. В Інституті міста вирішили, що це неправильно. Тому буде створено юридичний департамент.
Також на сьогодні зростає потреба у якісному наборі кадрів, навчанні. Фактично, відділ кадрів вже не займається лише обліком, а виконує набагато більше функцій. Тому хочуть цей відділ підняти у статусі до управління.
10. Також буде створено ІТ-управління, яке увійде у департамент «Адміністрація міського голови».
«Адже цей департамент керує внутрішньою політикою, документообігом та іншими інноваційними проектами. Це буде дуже потужна синергія, бо це управління має зайнятись впровадженням електронного документообігу, моделі смарт-сіті, яка є надзвичайно популярною в управлінні міста», – розповів Олександр Кобзарев.
У департаменті містобудування і просторового розвитку буде також створено Інспекцію архбудконтролю, що сьогодні є надзвичайно важливим для міста.


Після широкого обговорення запропонованої структури міський голова має подати офіційну пропозицію щодо розгляду питання на сесії Львівської міської ради, адже по законодавству винесення питання про нову структуру – це виключна прерогатива міського голови Львова, додали в прес-службі міськради.




